三亚司机高价拉客被罚事件,严管重罚不应依赖舆论压力,监管行动需果断有力
三亚司机因拉客被投诉菜品价格过高被罚款一事引发关注,极目锐评指出,对于此类行为必须采取严管重罚的态度,不能依赖舆论压力逐步推进,司机借机宰客的行为严重损害旅游市场声誉和消费者权益,必须坚决打击,罚款只是手段之一,更重要的是加强监管和规范市场秩序,只有确保公平合理的市场氛围,才能促进旅游业的健康发展。
极目新闻评论员 屈旌
近日,安徽的陈女士发帖称,与家人在三亚旅游时,被非运营车辆拉到海鲜店吃饭,4道海鲜与2个椰子共消费1930元。其中,4道海鲜价格为1868元。点菜时,服务员强调“整个三亚都是这个价格,没钱就不要来吃海鲜”。
1月7日,三亚市市场监督管理局发布情况通报,称已联合交通等相关部门介入调查,如查实存在违法违规行为,将依法从严处理,绝不姑息。
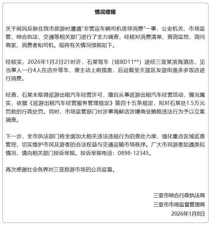
1月8日,三亚市市场监督管理局再次发布情况续报,拟对司机处1.5万元罚款的行政处罚。同时,市场监管部门对涉事海鲜店涉嫌商业贿赂违法行为,予以立案调查。(据1月9日每日经济新闻)
据九派新闻报道,事件曝光初期,店家还辩称“海鲜售价在正常范围”“全程监控明码标价”。“市场监管部门仅协调商家退款1000元,理由还是出于提升游客消费体验,言下之意就是这样“拉客”并不违规,引发了众多网友质疑:退点钱就能了事,是不是过于“轻轻放下”了?
店家“明码标价”的说辞,掩盖了其与“黑车”司机勾结,拉客引流,诱导消费的实质。后续调查结果显示,司机石某未取得营运许可,却主动揽客,并精准将游客带到涉事海鲜店,司机和商家之间显然存在着利益捆绑。
司机未取得许可擅自从事出租营运,其“主动揽客”并运至特定饭店的行为,已涉嫌非法经营甚至欺诈引导。海鲜店通过司机招揽顾客,很可能存在暗中支付“回扣”的商业贿赂行为,这也正是市场监管部门立案调查的重点。
这种“拉客引流”的套路是许多旅游城市的顽疾,在三亚更是屡见不鲜。按理说,当地执法部门对此应该很熟悉了,也应有足够的警惕,但是在处理此次风波时,却显得迟缓、片面,只着眼于“价格是否公示”“顾客是否签字确认”,却忽略“顾客如何到店”这一关键环节。这也让人不禁想问,若非舆论持续关注,违法行为是否就这样被忽视了?
执法部门对文旅消费乱象打击力度不足,对投诉线索的调查深度不够,轻率地做出“罚酒三杯”式处罚,不仅是对违法行为的纵容,更削弱了法律的威慑力,消耗了公众对监管的信任。长此以往,游客的消费安全感会反复被冲击,城市文旅口碑也会持续“掉血”。
整治文旅消费环境对于三亚而言,是丝毫不能松懈的“重中之重”。多年来,“天价海鲜”“宰客陷阱”“拉客引流”等负面标签不时出现,已经对三亚的旅游形象造成了很大的伤害。当地持续强调要净化旅游市场环境,也开展过多次专项整治,但如果在一线执法中,难以摒弃“头痛医头,脚痛医脚”的思维,只解决表面的纠纷,不深挖根源的病灶,乱象自然难以根除,非法利益链也会继续潜滋暗长。
客观而言,近年来三亚非常重视旅游市场的监管整治工作,也采取了很多积极举措,比如推行“放心游”平台、实行先行赔付等。但要让消费者真切地感受到消费环境的改善,就不能有任何“和稀泥”的心态,而要在每一起投诉个案的处理中,展现出坚决打击违法乱象,维护游客合法权益的决心和力度。
比如此次事件,就应该从一开始就彻查游客如何到店、司机与店家有何关联,而非等到舆情升温才追加调查。唯有坚持“一案多查”,主动出击,对非法营运、商业贿赂、价格欺诈等环节全面打击,构建“事前预防、事中严管、事后追责”的全链条治理体系,才能从根本上斩断“拉客引流”的利益链,形成“查处一起、震慑一片”的效果,让三亚的碧海蓝天焕发更明丽的光彩,留下游客的笑脸和信任。
作者:访客本文地址:https://www.snsp.net.cn/snsp/4676.html发布于 2026-01-09 14:15:11
文章转载或复制请以超链接形式并注明出处新华日报网



